hostname und /etc/hosts bzw. /etc/resolv.conf gebildet hostname <name>
/etc/hostname ( Debian, CentOS 7, ab SLES 12 )
notebook13
/etc/sysconfig/network : ( CentOS (bis CentOS 6) )
HOSTNAME=notebook13.linuxhotel.de
hostnamectl set-hostname notebook13
Wie und in welcher Reihenfolge sollen Netzwerknamen aufgelöst werden?
Mit Hilfe der Datei /etc/hosts und/oder eines Nameservers ?
/etc/nsswitch.conf
hosts: files dns
Netzwerknamen fest einstellen:
/etc/hosts :
127.0.0.1 localhost.localdomain localhost ::1 localhost6.localdomain6 localhost6 192.168.1.225 notebook25
DNS Client Einstellungen:
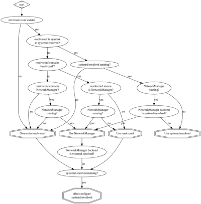
/etc/resolv.conf
search linuxhotel.de nameserver 192.168.1.7 nameserver 192.168.1.6
Clientseitig Namensauflösung testen:
getent ahosts $(hostname) getent ahosts $(hostname -f) getent ahosts 192.168.1.219
Nameserver abfragen:
host <name> <dns-server>
hostname und /etc/hosts bzw. /etc/resolv.conf gebildet